• 首页
  •   >   leyu·乐鱼(中国)体育官方网站动态
  •   >   正文
  • 首页

    我校六个基地获批省首批“大思政课”实践教学基地

    发布日期:2024-12-09    浏览次数:

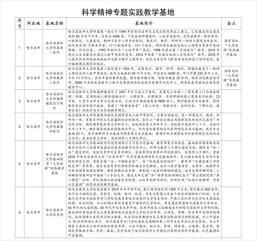
    日前,黑龙江省教育厅等十一部门公布了黑龙江省首批“大思政课”实践教学基地名单,我校附属一院、附属二院、附属肿瘤医院宁养院、附属四院、基础医学“大思政课”实践教学基地、校史馆等六个基地入选科学精神专题实践教学基地,其中附属一院、附属二院为国家首批“大思政课”实践教学基地。

    为深入贯彻落实习近平总书记关于学校思政课建设重要指示精神,落实全国、全省教育大会精神,充分调动全社会资源和力量,推动思政小课堂与社会大课堂深度融合,加快构建“大思政课”工作格局,省教育厅等十一部门联合设立黑龙江首批“大思政课”实践教学基地。

    以上“大思政课”实践教学基地是我校开展思政教育的重要载体和平台,将为思政课实践教学提供优质丰富的教育教学资源,拓展思政课教育教学深度广度,提升思政课的针对性和吸引力,引导学生在实践中感悟党的创新理论的思想魅力和实践伟力,争做担当民族复兴重任的时代新人。

    黑ICP备05001970号  哈尔滨医科大学版权所有