第一章 总则
第一条 为进一步推动学校共青团建设,实现第二课堂活动与学生成长的 “供需结合”,培养大学生创新实践能力,提高大学生人文素养、科学素养和艺术 修养,促进学生全面成长成才,提升就业综合竞争力,科学规范我校“第二课堂成 绩单”网络管理系统与“第二课堂成绩单 ”制度的组织与实施工作,特制定本办法。
第二条 本办法围绕“思想引领、素质拓展、组织提升 ”三位一体工作模型, 从操作管理、活动管理、部落管理、评价管理四个方面,结合以学生需求为中心、 以社会需求为导向,依托团中央研发的共青团“第二课堂成绩单 ” 网络管理系统(到梦空间)进行工作设计。
第三条 “第二课堂成绩单 ”在内容设计上,主要涵盖:思想素质养成、政治觉悟提升、文艺体育项目、志愿公益服务、创新创业创造、实践实习实训、技能特长培养等七个方面。
第四条 “第二课堂成绩单 ”考评结果作为在校本科学生评定各类奖学金、 优秀学生(三好学生、优秀毕业生、十佳大学生、 自强之星、大学生年度人物等)、推优入党、就业推荐等工作的重要参考依据之一。
第二章 操作管理
第五条 网页登录和系统 APP安装。“第二课堂成绩单 ”数据管理依托团中 央研发的共青团“第二课堂成绩单 ”网络管理系统(到梦空间)实施,网页端网 址为:http://www.5idream.net/,手机APP 客户端可在网页端扫描二维码下载安装, 也可在手机应用商店搜索“到梦空间 ”下载安装。
第六条 账号登录与激活。首次登录系统需要激活。网页端激活,直接登录,会提示确认信息,输入手机号获取验证码绑定,设置昵称和新密码;APP 端激活,点击登录按钮右上角的“激活账号 ”,根据提示输入信息激活账号。登录时,校名填写“哈尔滨医科大学 ”,账号为学生学号,姓名需填写真实姓名,初始密码 为:111111 。账号激活后,点击右下角“我的”,进入我的菜单项,点击右上角图 标编辑基本资料,填写昵称、出生日期、家乡等信息,上传个人清晰证件照,证件照仅用于生成部分成绩单。
第七条 加入部落。各级系统管理员可在管理后台创建学生会、团委社团管理 部、校艺术团、社团、班级团支部等部落,学生注册成功后首先需要加入自己所在学生组织、社团和班级团支部部落。
第八条 修改绑定手机号。因手机号更换等原因需要修改绑定手机号时,在到 梦空间APP端首页点击“我的 ”→右上角小齿轮→“安全中心 ”→“换绑手机” 进入修改手机号页面,通过原手机号验证码修改手机号。在网页端点击“用户管理 ”→输入学号或姓名→“编辑 ”也可进行修改。
第九条 修改密码。在到梦空间APP端首页点击“我的 ”→右上角小齿轮→“安全中心”进入修改密码页面,通过手机号修改密码。如果忘记密码,可以在 登录页面点击“忘记密码”通过手机号修改密码。如果此时原手机号也无效, 请联 系所在学院的到梦空间负责人重置密码为初始密码,登录后请及时修改密码并绑定手机号。
第三章 活动管理
第十条 发布活动。活动由部落负责人或管理员进行发布。首次发布活动需进行考试答题,考试通过后方可发布活动。进入到梦空间APP,点击首页下方“+发活动 ”,进入页面选择活动主办方,按照《哈尔滨医科大学“第二课堂成绩单 ”到梦空间活动发布规范》填写活动标题、活动介绍、活动类型、报名时间、报名人数、参与范围、录取方式等信息,参与范围可根据活动情况选择部落内、学院 内、学校内、自定义和不限;录取方式可选择评审制、中签制和报名制;参与须 知可设定报名的相关条件;图片素材需上传与活动相关的海报等信息;填写活动 时间、活动地点;活动详情需填写活动的内容和方案;相关附件可上传活动策划 方案文件;活动标签可设置活动相关关键词;活动奖项及学分需要按照《哈尔滨 医科大学“第二课堂成绩单 ”考评细则》设置,发布活动需填写《哈尔滨医科大学本科生第二课堂活动审批备案表》; 输入完毕点击“发布活动 ”即可完成。
第十一条 活动审核。活动发布后会显示“待部落审核 ”,需由活动主办方部落负责人或管理员进行审核,若为院系级活动,部落审核通过后系统会自动将活 动发送至院级管理后台进行二次审核,活动页面会显示“待院级审核 ”,院级审核 通过后再由校级管理端审核;若为校级活动,部落审核通过后系统会自动将活动直 接发送至校级管理后台进行二次审核,活动页面会显示“待校级审核 ”,校级审核 通过后即完成活动审核进入待报名阶段。系统内校级活动一般由校团委、有关部门及校级学生组织发布;院级活动由学院团委等组织发布;班团活动由班级团支部发布;活动需至少提前三个工作日进行申请,并等待审核,班团活动先由学院团委审核,再由校团委审核。所有活动均由校团委进行最终审核。
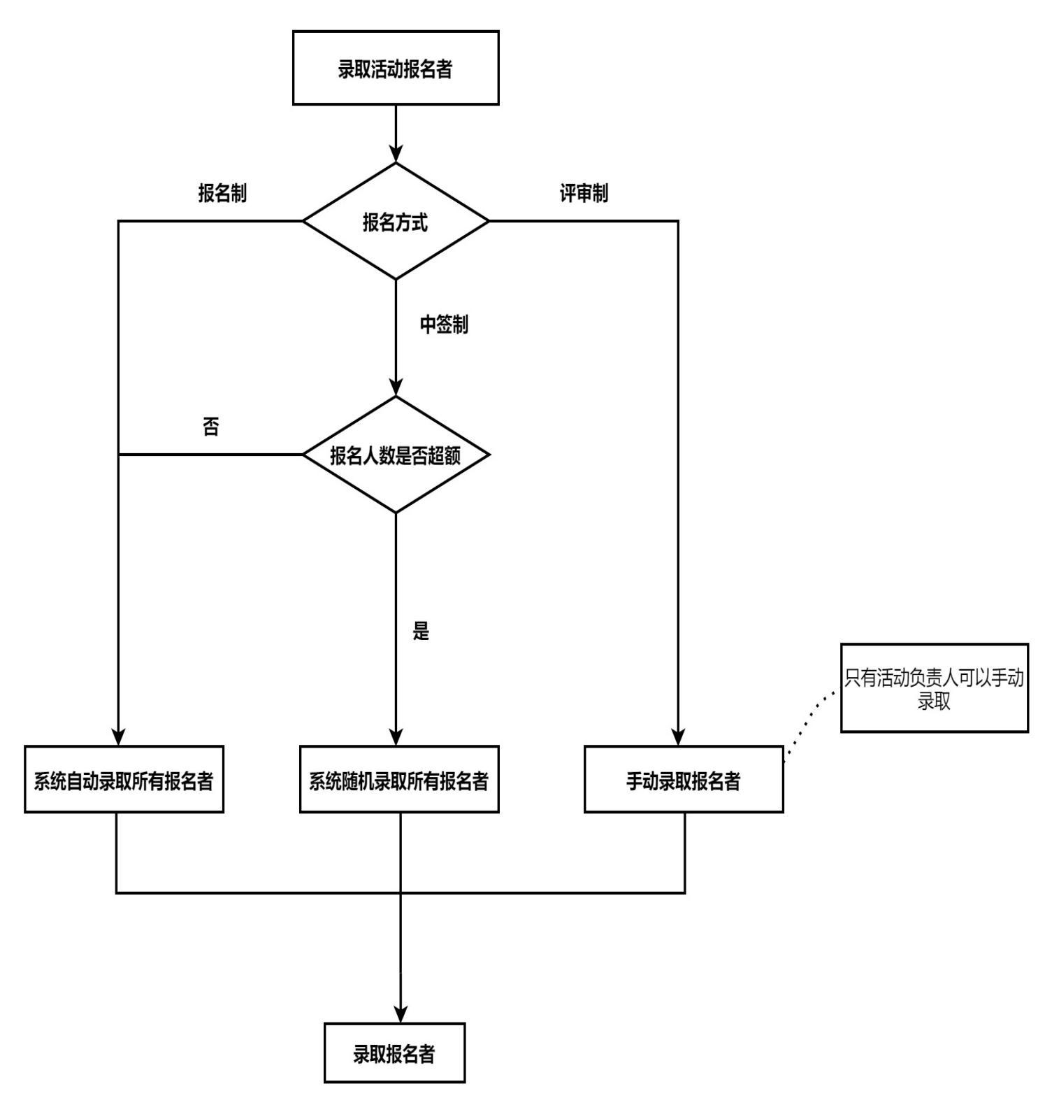
第十二条 活动报名。进入到梦空间APP,首页活动推荐栏可浏览全校范围 内的活动,也可点击“活动 ”按钮进入活动详情界面,若活动显示“规划中 ”, 待活动报名开始后方可进行报名;若活动显示“报名中 ”,可直接报名。报名制 活动即报即成功;中签制活动需由系统按活动设定人数随机抽取,抽取后系统消 息会告知报名同学是否中签;评审制活动由负责人根据评审标准录取报名同学。 活动报名结束前,可以取消报名并再次报名,报名与取消报名无次数限制。报名 的活动将会出现在“我的 ”→“我的活动 ”中,取消报名后将会消失。如果学生 已经报名活动,但临时有事已经无法取消报名,可以点击“报名详情 ”中的“ 申 请请假 ”设置,提交请假理由及证明图片,经负责人或组织者审核批准后,即可生效。
第十三条 成员录取。如果活动采用评审制,报名结束后需要活动负责人或 组织者手动录取符合评审标准的成员。录取方式为,在到梦空间APP 端点击活 动页面下方的“管理活动 ”→ 点击成员姓名→ 点击左上角的“录取”,可以录取指定成员,也可点击多个成员进行批量录取。录取操作不可逆。
第十四条 群发通知。如果活动报名时间、活动时间及地点有变化,要及时 修改活动的相关信息,负责人可点击活动页面下方“管理活动 ”→“群发通知 ”, 到梦空间APP 端系统会群发消息通知报名成功的学生活动修改信息,以保证活动的正常举办。
第十五条 生成签到码。报名结束与活动结束期间,活动负责人或组织者在到 梦空间APP 端活动页面下方点击“管理活动 ”→“签到管理”,设置是否支持密 码签到、签到有效时间、距离限制等,若选择支持密码签到,签到密码会显示在签到二维码上方,点击“创建签到 ”即可生成签到码。
第十六条 活动签到。如果活动报名成功,需要参加活动并签到,活动参与方 式可咨询活动主办方;签到需要在到梦空间APP 端进行,有扫码签到和密码签 到两种方式。通过扫码签到,点击首页右上角“扫码标志 ”进入扫码页面,扫描 活动主办方提供的签到二维码完成签到;通过密码签到,点击首页右上角“扫码 标志”进入扫码页面,点击“密码签到”进入签到页,输入活动主办方提供的签到 密码,点击“确定”显示“签到成功”即可完成签到。若参加活动的同学出现不可 避免的无法签到的情况,活动负责人或组织者可进行补签。活动签到时间默认为 活动开始到活动结束,签到时间可由活动主办方修改。应注意签到二维码及签到密码的时间和地点限制。
第十七条 上传花絮。活动结束后,参与活动的成员可以在到梦空间 APP 上对活动进行评价。通过“我的 ”→“我的活动”,点击活动界面,“详情”栏滑 到页面下方的“花絮故事”,可以上传活动花絮并对活动进行评价。参与活动成员及活动负责人、组织者也可上传活动相关花絮,更好的保留活动资料并进行存档。
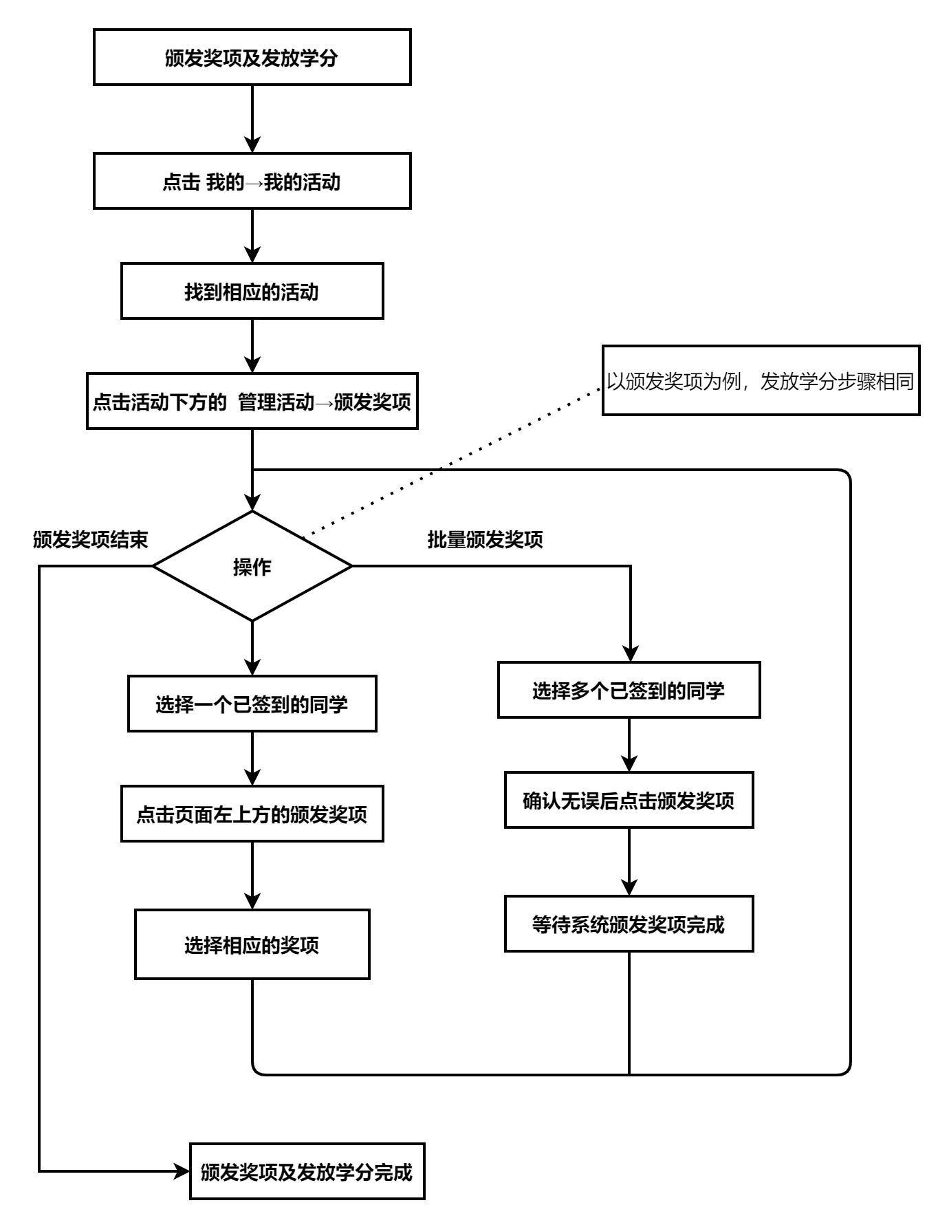
第十八条 颁发奖项及发放“第二课堂成绩单 ”学分。活动结束后,活动负责 人在到梦空间 APP 端活动界面点击“管理活动 ”→颁发奖项/发放“第二课堂成 绩单”学分,可选择指定成员,也可批量选择成员,再点击左上角的颁发奖项/发放学分即可完成。奖项颁发错误无法撤回,“第二课堂成绩单”学分发放错误可以撤回;到梦空间APP中显示有个人成长记录申请功能,但我校暂时尚不支持使用此项功能,如需补录,可联系本学院团委统一补录。
第十九条 完结活动。颁发奖项及发放学分均完成后,活动负责人应及时在到梦空间APP上点击 ”管理活动 ”→“完结活动”,生成相关人员的活动记录。记录一旦生成,活动将被冻结,无法继续进行颁奖和学分操作。
第二十条 个人“第二课堂成绩单 ”信息查询。进入到梦空间 APP 后,在 “我的 ”页面中,可以查询个人诚信分、获得的学分,查看第二课堂成绩单、所 有参与活动的记录等。诚信分是对报名后是否参加活动的有效显示,采用百分比 计算;“第二课堂成绩单 ”可以对参加活动信息进行选择性打印,每份成绩单都 有相应的编号;活动记录中包含所有参加过的活动。每个人都可以自主生成一份 或多份成绩单,点击“我的 ”→功能导航中“成绩单 ”→“生成学分版/记录版 成绩单 ”,可以选择部分或所有活动记录,成绩单一旦创建永久保留,不可删除, 并且创建无数量限制。在网页端,点击“二课管理 ”可进入第二课堂成绩单学分查询和第二课堂成绩单学分明细查询。
第四章 部落管理
第二十一条 学校团委按照《哈尔滨医科大学“第二课堂成绩单 ”考评细则》 使用管理规定进行活动的计划设计、分类审核等工作,指导各级组织规范使用系统。 各学院“第二课堂成绩单 ”专项工作领导小组,负责所在学院的“第二课堂成绩单 ”的相关工作。
第二十二条 各级部落管理按照组织提升的工作要求遵循分类管理指导原则, 部落负责人由各学生组织责任人、班级团支部负责人担任,指导和实施本层级和下一层级部落管理。
第二十三条 各级部落要实时对本部落内的组织成员进行身份认定,各级组 织按照相关规定做好本部落成员的注册管理,班团部落要督促本班部落成员正确使用和操作系统。
第二十四条 各部落活动责任由部落组织自行承担,要注重活动开展的实际效 果,部落组织负责人及其主要成员在活动过程中如有弄虚作假,违规操作和产生重大过错等现象,其个人也应承担相应责任。
第二十五条 部落负责人或组织者必须接受部落内部成员的监督。部落成员发现本部落有弄虚作假、操作违规等不良行为,可向校团委举报反馈解决。
第五章 评价管理
第二十六条 对参与活动个人的评价需遵循活动的规则和第二课堂学分设置 的要求客观真实地进行有效评价;个人对活动参与的反馈评论,活动组织者要及 时进行总结,并有效管理保留活动评论,对评论中相关诉求可提交校团委反馈解决。
第二十七条 “第二课堂成绩单”系统数据信息将作为校团委、学院团委、各班级团支部目标管理考核的有效记录。
第六章 附则
第二十八条 《哈尔滨医科大学“第二课堂成绩单 ”到梦空间活动发布规范》《哈尔滨医科大学“第二课堂成绩单 ”到梦空间活动流程》,详见附件。
第二十九条 “第二课堂成绩单 ”系统学分管理参照《哈尔滨医科大学“第二课堂成绩单 ”考评细则》执行。
第三十条 本办法自发布之日起开始施行,相关要求按照《哈尔滨医科大 学“第二课堂成绩单 ”实施方案(修订版)》(哈医学发〔2021〕26号)执行,本办法由校团委负责解释。
附件1
哈尔滨医科大学“第二课堂成绩单”到梦空间活动发布规范
一、活动名称
活动标题必须符合以下格式:
1. 普通(校内)比赛及活动
活动级别前缀 + (时间) + 活动名称
例如:第六届读书风采交流会(校级)
基础医学院英语风采大赛
2. 市级及以上比赛
比赛全称(含届数) + (分赛区比赛名称)
例如:黑龙江省第三届互联网金融创意大赛颁奖典礼
如果活动名称过长,可简写为:省第三届互联网金融创意大赛颁奖典礼
3. 活动级别前缀可以为:
校级前缀(哈尔滨医科大学/校);
院级前缀(如:基础医学院);
专业级前缀(如:药学院临床药学 1 班);
组织/社团级前缀(如:校团委社团管理部);
市级及以上活动前缀(地区,如全国、黑龙江省、哈尔滨市);
时间可以为第几届、第几期或年份等。
注意:活动名称应当包含活动主题。
二、活动级别
院系级:主办方部落所属学院举办学院内的活动。
校级:学校层面组织开展的各项活动。
第二课堂活动必须经校团委报备审批后方可开展。
三、活动类型
按照《哈尔滨医科大学“第二课堂成绩单 ”考评细则》七大模块内容选择相应活动类型。
四、组织者人数设置
组织者人数需根据活动最高录取人数设定。
活动人数为 0-50 人,需设置 0- 1 个组织者;
活动人数为 50- 150 人,需设置 1-3 个组织者;
活动人数为 150-300 人,需设置 3-5 个组织者;
活动人数为 300 以上,需设置 5- 10 个组织者;
活动最多设置 10 位组织者。
五、活动地点
多个地点用逗号隔开。
活动地点在教学楼教室的,用教室号明确表示(如外语学馆2楼16号教室),其它地点直接写明位置,也可点击“ ≡ ”进行地点选择。
六、活动详情
活动详情必须简洁大方,通俗易懂,信息丰富有效,要让同学们详细了解活动;可以含有活动策划及往届照片;必须体现出第二课堂活动学分奖励来源,
如:按照《哈尔滨医科大学“第二课堂成绩单 ”细则》,表 1:“思想素质养成 ”模块成绩认定标准中,参加理想信念主题教育类活动,校级,奖励 2 分。
如:按照《哈尔滨医科大学“第二课堂成绩单 ”细则》,表 5:“创新创业创造 ”模块成绩认定标准中,参加“创新创业活动及讲座”,校级,奖励 2 分。
基础格式:不允许使用秀米等排版工具设置的样式。
样式最低要求:应当类似官方文件或leyu·乐鱼(中国)体育官方网站稿等正式文件。
内容要求:应当充实。可以有之前活动的照片及活动策划,但不允许出现赞助方联系方式(含二维码等)。
如果直接复制其他文本,建议先清除格式后重新设置。
七、参与须知
参与须知必须写明报名需要的特殊要求对象(如果有) 、针对活动的注意事项和要求等。
八、参与范围
部落内:只允许主办方部落内部成员参加。
院系内:允许主办方部落所属学院的学生参加。
学校内:允许全校学生参加。
自定义:若活动为两个及以上学院举办,可选择自定义参与范围,根据活动举办方选择可参加活动的院系范围。
九、录取方式
报名制、中签制、评审制。普通活动请使用报名制或者中签制,如遇到及特殊 情况,必须使用评审制,则需在活动详情中明确写出评审标准,以便学生按照标准报名参加。
十、签到管理
活动负责人必须在生成签到码时设置有效时间和签到距离,有效时间不得超 过 10 分钟,签到距离根据活动场地情况设置,若活动范围涉及全校可不进行签 到距离限制设置,如因手机网络、定位等原因导致无法签到可进行补签,活动结束后活动负责人需按照要求提供相关纸质材料。
十一、花絮管理
鼓励活动现场学生上传花絮,作为活动影像资料留存,为同类活动举办提供参考。
十二、评价管理
发布活动后,鼓励参与活动的学生积极评价活动,活动组织者也可评价学生表现,以助于组织者不断完善活动,提升组织能力,同时提高学生参加活动的质量。
十三、活动奖项
(一)奖项名称及颁发人数设置
1. 比赛类奖项名称,应写明奖项等级,一般为:
一等奖,一人(组);
二等奖,两人(组);
三等奖,三人(组);
优秀奖,四人(组)。
2.长期培训类
可根据培训目标设置奖项。
3.短期培训类、讲座类及其他一般不设置奖项。
(二)奖品
如实填写或不写第二课堂学分;可以直接写获得的学分; 其他实物奖品可以根据实际情况填写或不填写。
十四、活动学分
按照《哈尔滨医科大学“第二课堂成绩单 ”考评细则》申请。
十五、附件
活动组织者可充分利用附件功能,通过附件进行活动人员初选等。必须全部都为与活动相关的文件;不允许出现任何与赞助商有关的附件。
十六、创建权限
仅限本校职能部门、学生组织、班级团支部和学生社团的认证部落及校团委用于到梦空间使用培训的部落有权限创建活动,其他部落创建一律驳回。
十七、其它注意事项
为保证到梦空间内所有信息均为对学生有用的信息(如进一步了解活动的信息) ,在到梦空间中,不允许有任何形式的广告。
附件2
哈尔滨医科大学“第二课堂成绩单”到梦空间活动流程
流程图 1:到梦空间活动总体流程图

流程图 2:到梦空间APP 端活动发布流程图

流程图 3:到梦空间活动审核流程图

流程图 4:活动报名流程图

流程图 5:录取活动报名者流程图

流程图 6:到梦空间APP 端录取报名者流程图

流程图 7:生成签到码流程图

流程图 8:活动签到流程图

流程图 9:颁发奖项及发放学分流程图

流程图 10:完结活动流程图
